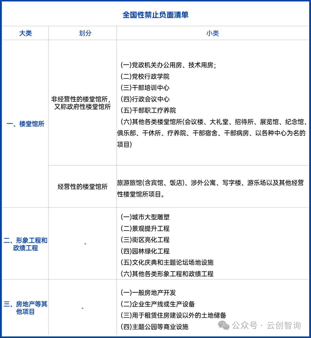
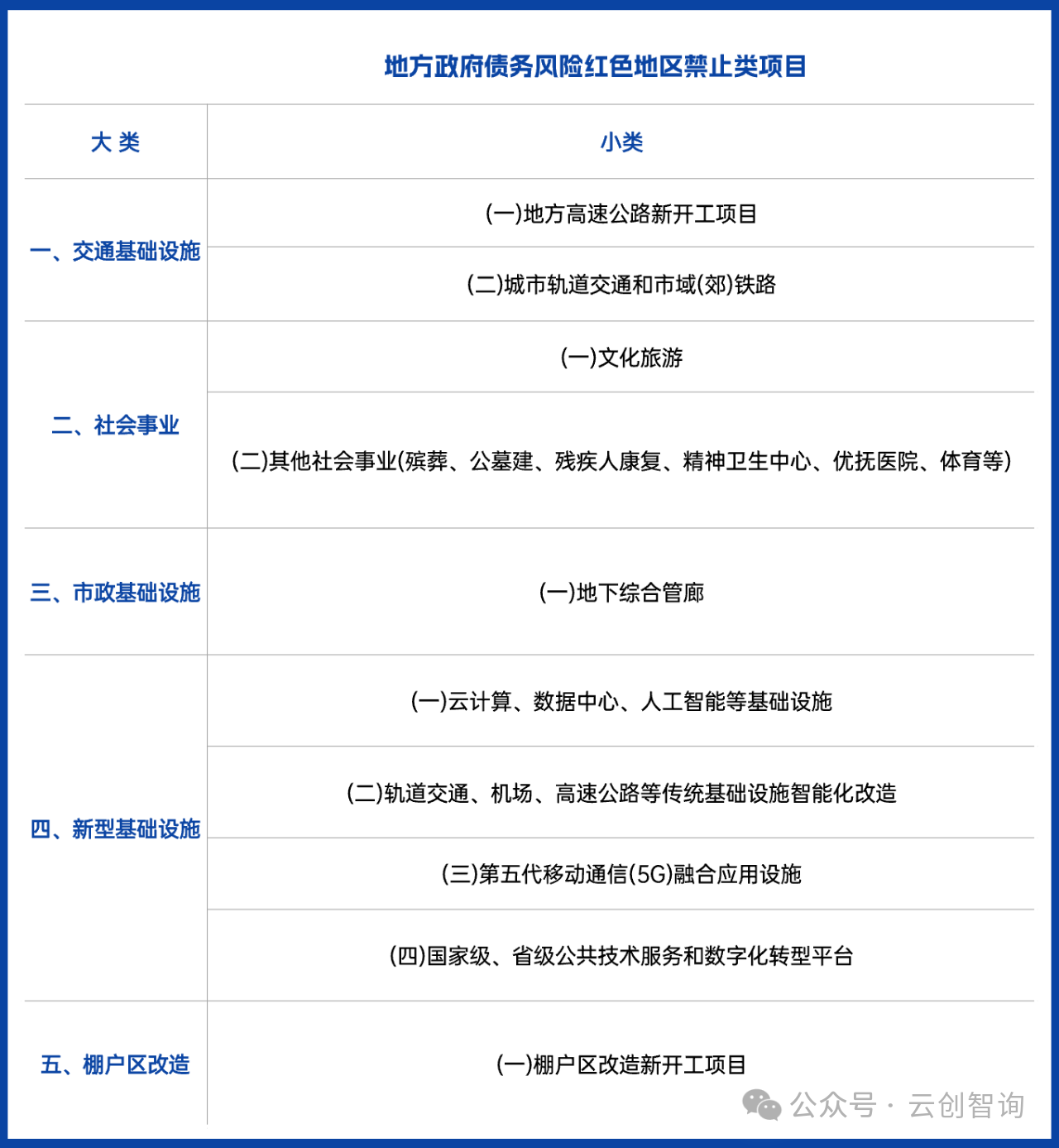
1.项目储备:各地、各部门确定国家宏观政策、部门和行业发展规划中需要债券资金支持且满足债券发行条件的项目,准备相关支撑材料,在专项债系统中分年度录入债券需求,形成储备项目库。财政部门结合中期财政规划等因素对项目开展筛选审核与排序,剔除不符合规定的项目,并提出发行期限建议。 2.债券发行准备:储备项目库中经过筛选的项目进入待发行库。项目单位引入第三方机构开展评估,出具项目实施方案、财务评估报告、法律意见书等相关材料,编制债券还款计划、债券或项目管理办法等。 3.审核与批准:储备库中项目按照当年政策重点支持方向等要求,开展自下而上筛选,入选项目纳入当年财政预算及债券资金安排,并经人大审议批准。 4.债券发行:根据发行窗口时期,由省财政厅统一安排发行。 八、友情提示 专项债既是地方经济的“输血泵”,也是检验项目市场化能力的“试金石”。从精准谋划到合规落地,需政府、企业、金融机构三方协同,方能将政策红利转化为发展实效。 2025年专项债审核趋严,建议提前6个月启动项目储备,确保材料真实完整! 来源:云创智询、企事业大讲堂、苏智院




七、2025年专项债券申报流程
主办单位:伟德源自英国始于1946 地址:南京市江北新区星火路19号星智汇商务花园A1幢 邮编:210000
版权说明:Copyright © 2018-2025 伟德国际(bevictor·1946)源自英国|官方网站 All Rights Reserved.
伟德源自英国始于1946集团
主办单位:伟德源自英国始于1946
通信地址:南京市江北新区星火路19号星智汇商务花园A1幢 邮编:210000
版权说明:Copyright © 2018-2025 伟德国际(bevictor·1946)源自英国|官方网站 All Rights Reserved.
伟德源自英国始于1946