江苏省凭借长三角地区的独特优势,积极探索跨境电商高质量发展新模式,通过数字赋能、产业带出海等方式,不断拓展国际市场。
整体来看,江苏省跨境电商属性的产业带众多,13个地市拥有超60个特色产业带,全省各市分布相对分散,每个城市都有在全国或全省层面具备引领性的产业带。
江苏13市跨境电商赚钱排行榜来啦!
前三名也许如你所料,
最后一名却让你想不到……
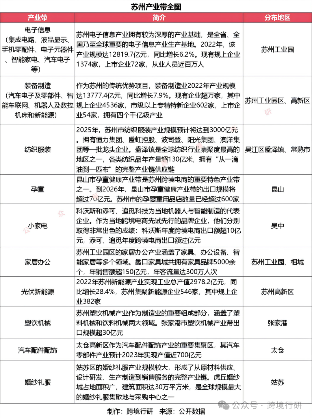
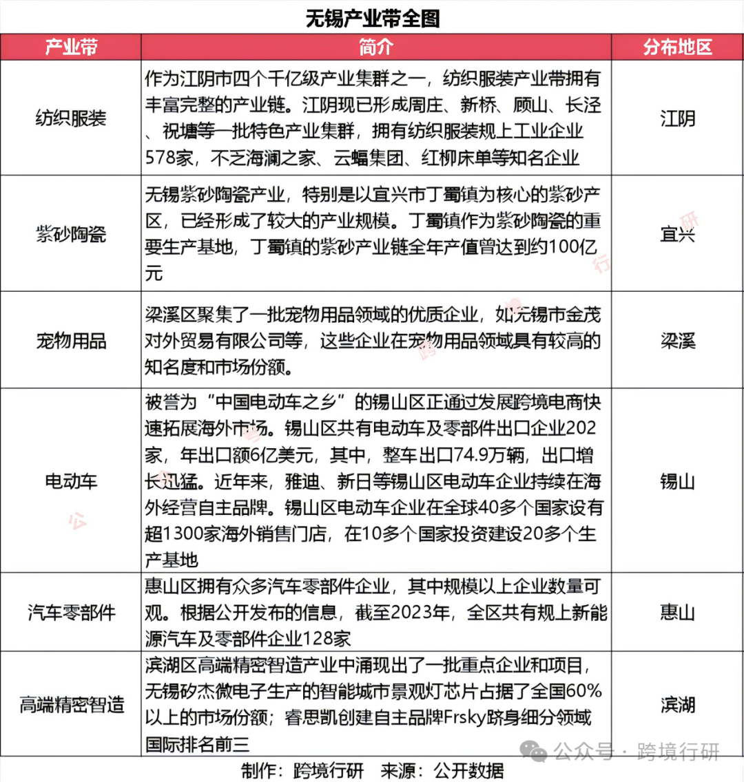
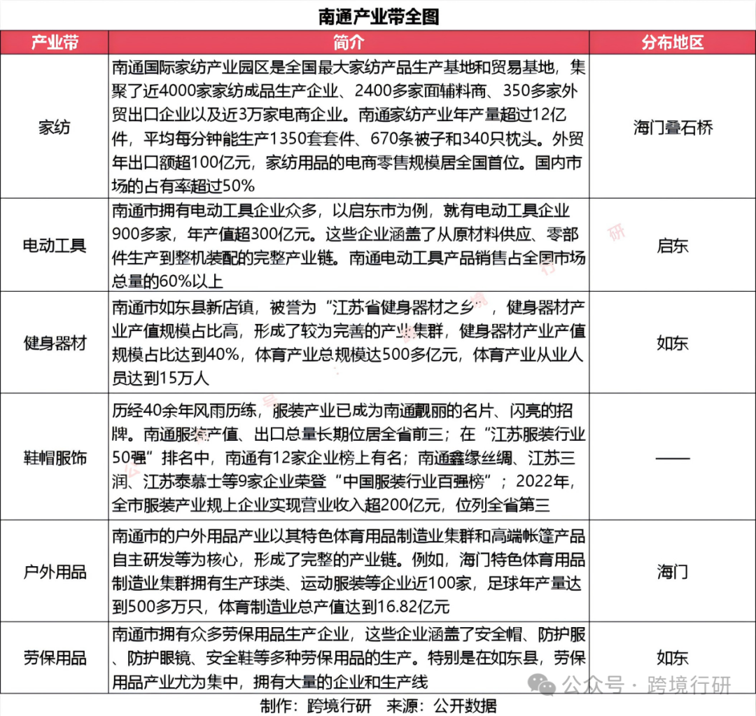
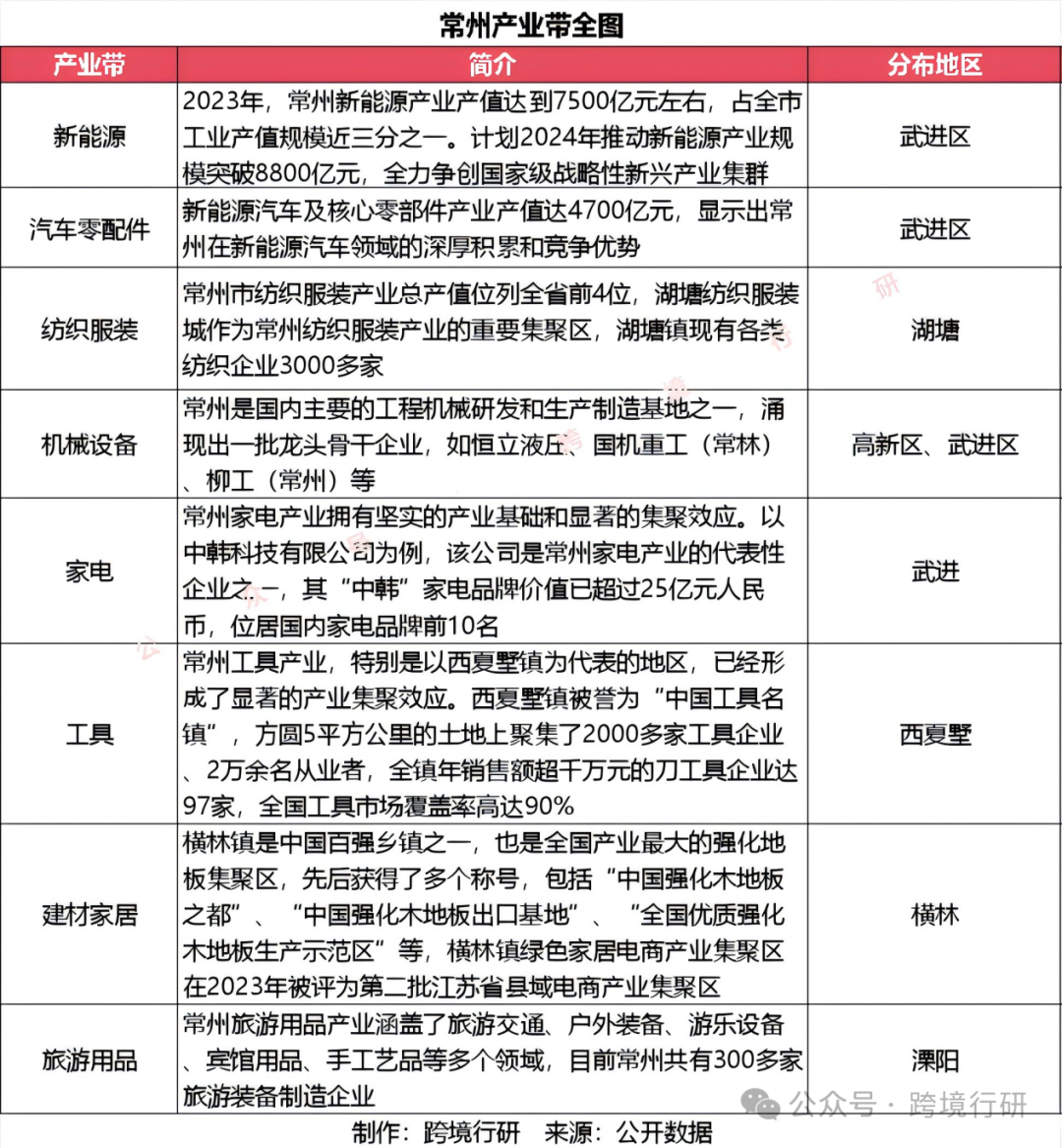
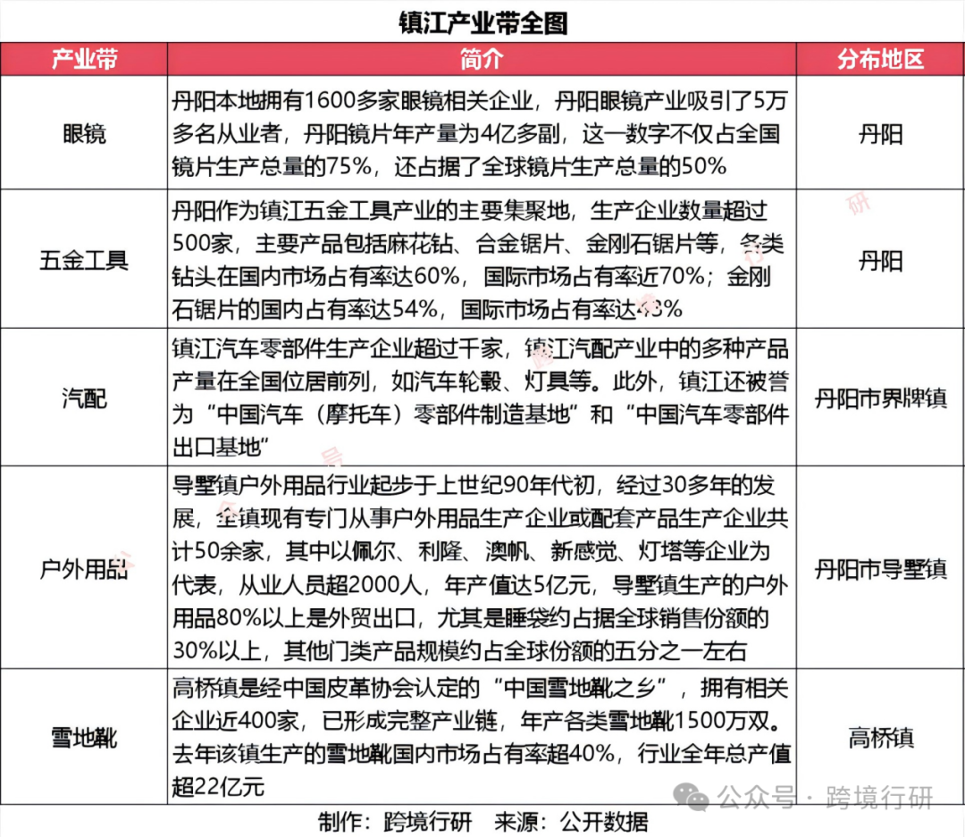
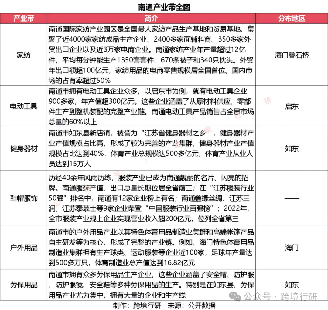
苏州 苏州跨境电商产业带 苏州产业带众多,拥有电子信息产业带(集成电路、液晶显示、手机零配件、电子元器件、智能家电、汽车电子等)、装备制造产业带(汽车电子及零部件、智能车联网、机器人及数控机床和新能源)、纺织服装产业带、孕童产业带、小家电产业带、家居办公产业带、光伏新能源产业带、塑饮机械产业带、汽车配件配饰产业带和婚纱礼服产业带。 根据商务部发布“2023年跨境电子商务综合试验区评估”结果,苏州与深圳、杭州等10个跨境电商综试区共同位列第一档(“成效明显”)。 2024年1月至7月,苏州市跨境电商进出口规模增长达27.4%。近3年,苏州跨境电商进出口总额年均增速超40%,增速远高于传统外贸的增速。 苏州诞生了苏州瑞锦、普源精电、频聿精密、添可、科沃斯、追觅、波司登、宝时得等知名卖家。 苏州电子信息产业是苏州第一个产值突破万亿级的产业,不光是苏州的优势产业,也是全省、全国乃至全球重要的电子信息产业生产基地,2023年产业规模达1.34万亿元。 南京 南京跨境电商产业带 南京跨境电商产业蓬勃发展,已成为南京外贸出口的重要增长点。 统计数据显示,南京共有超5000家企业开展跨境电商业务,已经初步形成智能制造、电动工具、户外用品、纺织服装、汽车及零配件5大跨境电商出口产业带。 无锡 无锡跨境电商产业带 无锡地处长三角中心地带,具有物流运输通畅、经济工业发达等独特优势。近年来,无锡把握跨境电商发展机遇,积极赋能产业,布局提速,已成为江苏乃至长三角地区跨境电商的“排头兵”。 无锡通过“跨境电商+产业带”模式,推动本地制造业与跨境电商产业深度融合,实现了跨境电商的快速发展。作为“外贸千亿之城”,其外贸进出口规模持续增长,跨境电商业务规模年均增长率保持在30%以上。 无锡拥有纺织服装、紫砂陶瓷、宠物用品、电动车、汽车零部件、高端精密智造等多个知名产业带。其中,高端纺织服装产业在国内甚至国际市场都具有极强的竞争优势,2023年全市规上纺织服装行业营业收入超2200亿元。 南通 南通跨境电商产业带 据南通海关统计,2024年1-10月,南通市外贸进出口3184.2亿元人民币,稳居江苏省第四位。 南通现有家纺、电动工具、健身器材、鞋帽服饰等特色产业带。 南通拥有家纺商户4000余家、家纺企业3000余家。年交易额高达2500亿元,是我国最大的家用纺织品生产基地和贸易市场基地,可以说全国家纺电商交易中50%的卖家、70%的发货量来自南通,承载了我国家纺床上用品一半以上的生产体量。 常州 常州跨境电商产业带 常州有“新能源之都”之称,计划2024年推动新能源产业规模突破8800亿元。据了解,2023年常州新能源产业产值达到7500亿元左右,占全市工业产值规模近三分之一。 常州拥有新能源、汽车零配件、纺织服装、机械设备、家电、工具、建材家居、旅游用品产业带。根据《三年行动计划》,常州市将依托跨境电商综试区建设,大力推动“跨境电商+产业带”融合发展,打造跨境电商特色产业带5个以上,建成跨境电商产业基地3个以上,跨境电商规模每年增长50%以上,占进出口比重超8%。 连云港 连云港跨境电商产业带 连云港市跨境电商企业超1500家,跨境电商进出口额2000万元人民币以上的企业26个。 自2020年获批综试区以来,纳入海关统计的跨境电商交易额由2020年1亿元增长到2023年6.3亿元(其中市级公服平台5.5亿元,9610出口0.8亿元),年均增长45%;在东海跨境电商产业带动下,估算全市跨境电商实际交易额超45亿元。 徐州 徐州跨境电商产业带 徐州作为江苏省的老工业基地,拥有坚实的制造业基础。 近年来,徐州积极推动制造业转型升级,形成了工程机械、绿色低碳能源、数字经济等多个千亿级产业。 镇江 镇江跨境电商产业带 官方数据显示,2024年1-6月,镇江全市完成跨境电商交易额9.17亿元,同比增长21.01%,截至2024年上半年,镇江已经拥有超过850家开展跨境电商业务的企业。 目前镇江已形成五金工具、眼镜、汽配、户外用品、雪地靴、制刷等跨境电商优势产业集群,仅丹阳一地,就坐拥五金工具、汽配、户外用品、眼镜多个特色产业带。 丹阳被誉为“中国眼镜之都”,拥有1600多家眼镜相关企业、5万多名从业者,镜片年产量为4亿多副,占全国镜片生产总量的75%、全球总量的50%。丹阳汽配产业带同样出名,诞生了10家年销售超过1亿元的汽车零部件生产企业。 盐城 盐城跨境电商产业带 盐城市拥有新能源、汽车零配件、轻工纺织、机械设备等优势产业集群,这些产业为跨境电商提供了丰富的产品资源和供应链支持。 扬州 扬州跨境电商产业带 扬州目前共有1500多家外贸企业通过各类跨境电商平台拓展国际市场,跨境电商规模同比增长25%以上。扬州跨境电商产业带聚焦于多个特色产业集群的发展,如酒店用品、毛绒玩具、汽配、灯具。 淮安 淮安跨境电商产业带 淮安实施“跨境电商+产业带”提升工程,聚焦淮安区酒店布草及家居用品、清江浦区及金湖县户外运动用品、淮阴区及涟水县服饰配件、经开区五金工具等特色产业带。 泰州 泰州跨境电商产业带 泰州跨境电商企业数量众多,全市拥有开展跨境电商业务的企业超过千家,占全市外贸企业数的近五成。海关数据统计,泰州市出口企业超过2000多家。 宿迁 宿迁跨境电商产业带 宿迁市跨境电商企业数量持续增长,到2025年底,全市跨境电商实绩企业有望突破550家。 江苏通过拓展跨境电商新模式, 整合资源,提升企业竞争力, 推动产业升级, 让“江苏制造”加速走向全球。 未来,随着新模式的不断深化、完善 以及江苏重视跨境电商发展机遇的底色, 江苏跨境电商 未来仍将持续爆发! 













主办单位:伟德源自英国始于1946 地址:南京市江北新区星火路19号星智汇商务花园A1幢 邮编:210000
版权说明:Copyright © 2018-2025 伟德国际(bevictor·1946)源自英国|官方网站 All Rights Reserved.
伟德源自英国始于1946集团
主办单位:伟德源自英国始于1946
通信地址:南京市江北新区星火路19号星智汇商务花园A1幢 邮编:210000
版权说明:Copyright © 2018-2025 伟德国际(bevictor·1946)源自英国|官方网站 All Rights Reserved.
伟德源自英国始于1946