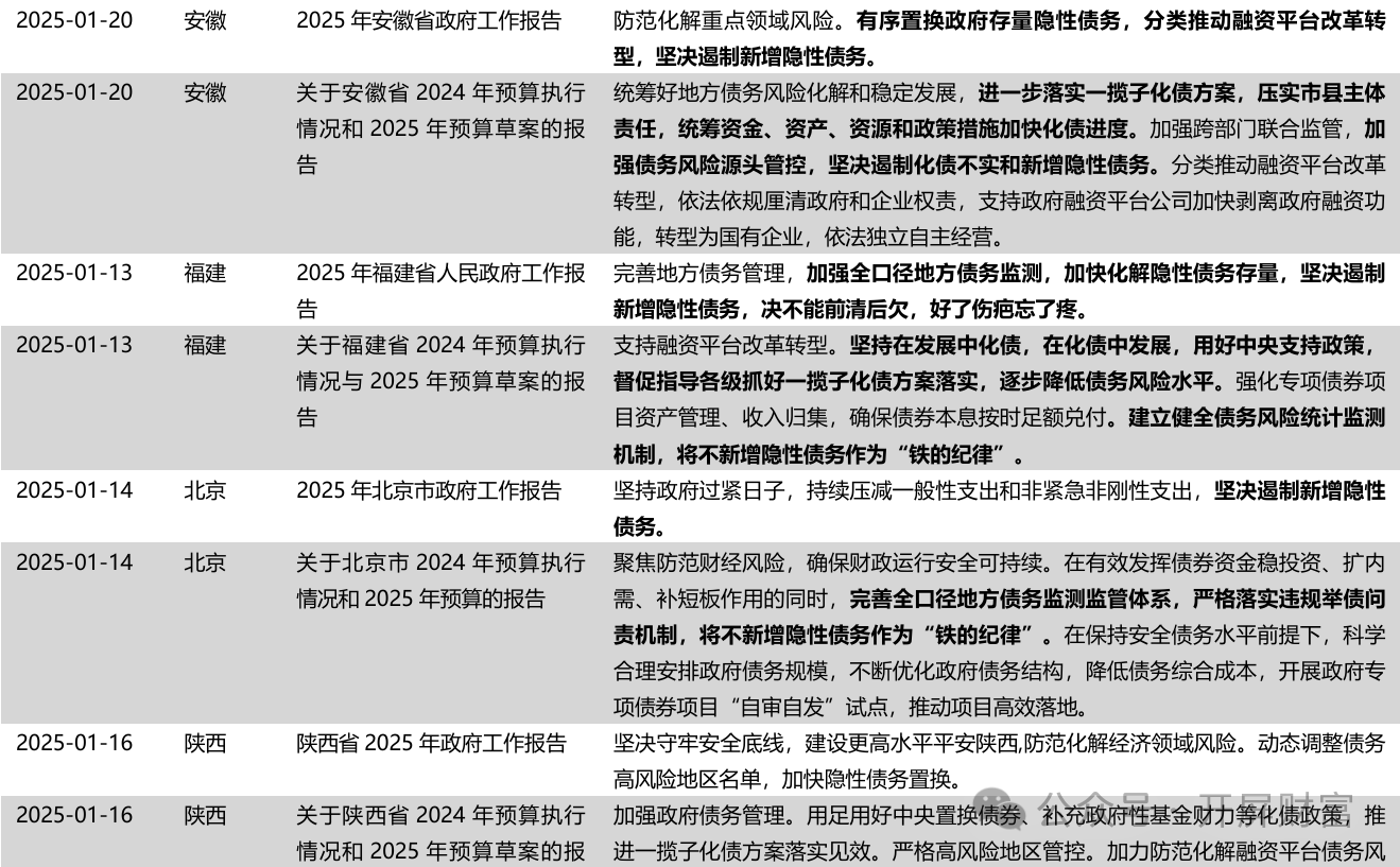
在当前经济环境下,债务化解不仅是金融市场的聚焦核心,更是宏观经济走势的关键脉络。随着两会的顺利召开,政府工作报告与预算执行报告的内容也在逐步公开。放眼 2025 年,中央以及各省又针对债务化解工作释放出了哪些新信号?
经过一年的努力,2024 年各地化债工作取得了丰硕的成果:
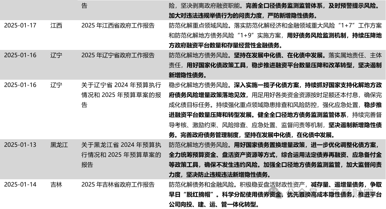
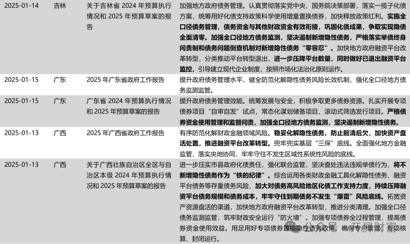
湖北全省地方债务风险保持在安全区间;陕西重点地区债务风险有序下降,全省债务风险总体可控;广西政府法定债务风险总体可控,政府隐性债务显著下降;江西实现高风险债务全面清零,成为全国唯一保持债券零违约的省份;内蒙古 8 个旗县隐性债务清零,1 个盟市本级和 10 个旗县有望退出高风险等级,全区债务风险有望降级。

江苏综合融资成本下降约 60BP;天津有息隐性债务平均利率较上年降低 1 个百分点;湖南每年降低债务利息近 50 亿元;广西新发行债券加权平均利率同比下降超 303 个基点,融资成本大幅下降。
宁夏政府拖欠企业账款全部清零;贵州多措并举积极解决多年积累的拖欠企业账款问题;西藏清欠企业账款专项行动目标任务全面完成;云南健全解决企业账款拖欠问题长效机制;重庆完成清理拖欠企业账款专项行动目标任务。
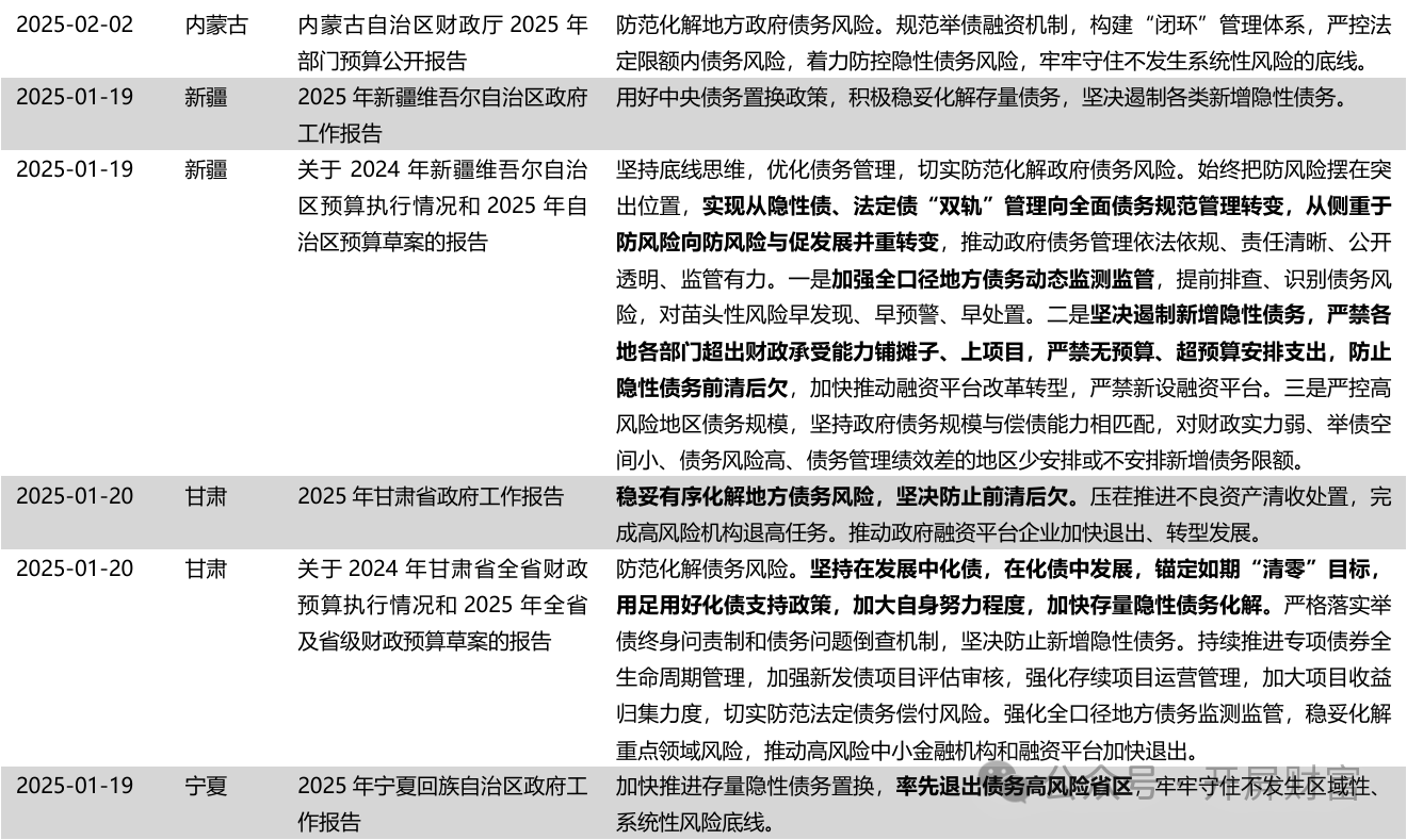
内蒙古在 2025 年预算报告中表示化债工作取得突破性进展,有望率先退出高风险省份,彰显了其在化债工作中的突出成效。


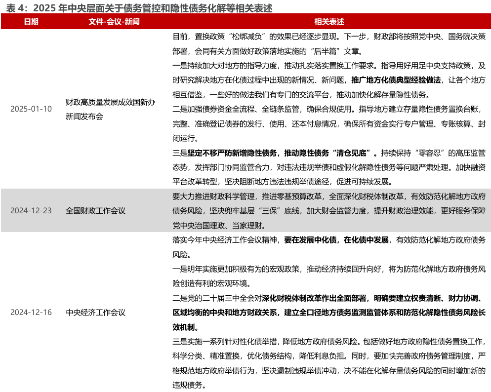
强调化债与经济发展的良性互动,实现两者的有机结合。
通过实施更加积极有为的宏观政策,为防范化解地方政府债务风险创造良好的宏观经济环境。
统筹推进财税体制改革,增加地方自主财力,建立权责清晰、财力协调、区域均衡的中央和地方财政关系,完善全口径地方债务监测监管体系和防范化解隐性债务风险长效机制,加快政府债务管理制度建设,严格规范地方政府举债行为,坚决遏制违规举债冲动。











主办单位:伟德源自英国始于1946 地址:南京市江北新区星火路19号星智汇商务花园A1幢 邮编:210000
版权说明:Copyright © 2018-2025 伟德国际(bevictor·1946)源自英国|官方网站 All Rights Reserved.
伟德源自英国始于1946集团
主办单位:伟德源自英国始于1946
通信地址:南京市江北新区星火路19号星智汇商务花园A1幢 邮编:210000
版权说明:Copyright © 2018-2025 伟德国际(bevictor·1946)源自英国|官方网站 All Rights Reserved.
伟德源自英国始于1946