时政新闻 视频新闻 集团动态 行业资讯
首页>新闻中心>行业资讯
您的当前位置: 首页>新闻中心>行业资讯

夸克、百度、腾讯,混战高考报志愿:哪款AI更靠谱?

来源:本站    时间:2025-06-26 16:37:23
志愿填报,怎能缺少AI?



随着高考成绩公布,志愿填报的挑战又开始了。数百万家庭需在政策限制与信息冗余中完成志愿填报。

过去,这一步意味着翻遍网页和PDF,在贴吧、知乎拼凑信息。而今,夸克、百度、腾讯借助AI技术,纷纷推出了面向志愿填报场景的AI工具,帮助考生和家长更好地完成这一人生重要决策,且各有侧重

21.png


夸克、百度、腾讯三大平台横向对比



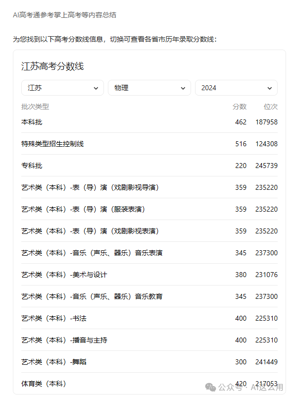
在数据源层面,三家平台均与中国教育在线、省级招考院、高校官网等信息同步,核心数据库覆盖了高考“硬指标”:一分一段表、批次线、历年录取位次、学校标签(985/211/双一流)、科研实力、专业介绍等。

不过在就业率、薪酬、考研去向等“软指标”方面,三者的数据均存在盲区。这并非技术短板,而是源于部分高校对就业数据的披露少、维度不全,导致用户在关心“毕业之后”的问题上仍需靠自行查找或主观判断。

这意味着,平台间的基础信息高度同源,拼的不是“有没有”,而是“谁能用得更好”。在数据逐渐趋同的今天,决定平台体验差异的核心已转向三大维度:

交互方式:是否直观;
推荐逻辑:是否个性化;
模型理解:是否“读懂”了复杂诉求。

22.png

以“AI高考通”为例,看具体操作



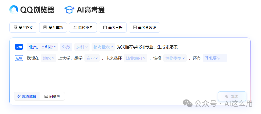
比如QQ浏览器上线的“AI高考通”功能,可以为考生提供智能、精准的志愿填报辅助,助力大家科学规划升学路。



23.png


使用QQ浏览器,进入AI高考通界面,在 AI 高考通输入 “江苏、本科批”,补充分数、选科、报考批次等必填信息,也可细化 “想在哪些地区上大学、想学什么专业、未来就业倾向、性格特点及其他要求” 。


AI 就能基于海量数据,筛选出与你条件适配的院校和专业,生成志愿表初稿,快速缩小选择范围,告别手动检索的繁琐。


可以看到选项中有所属省、分数、选科、录取批次,选填项中甚至还加入了未来选择方向、16型人格分析类型,考虑的因素还是很全面的。


假设填了“江苏,625分,本科普通批次,我想在上海、杭州、苏州、南京上大学,物理类专业,未来会考研,性格是INTP型”。


看看结果如何?



24.png



很快系统就给出了结果,不仅推荐了学校和专业,每个专业去年的最低分,计划招生人数,最低位次信息,全都列得明明白白。


同时,还生成了一份非常详尽的高考志愿报告 :



25.png



志愿表还可以下载为EXCEL表格,方便实际填报志愿时使用,把方方面面都考虑到了。



26.png




27.png




三大AI产品,在线比拼




为测试夸克、百度、腾讯三个高考志愿填报辅导产品,网友虚拟了一位考生情况,并分别进行实际体验。

考生背景:江苏考生,526分(2024年特控线516分),物化生组合,想选计算机类专业的省内院校,性格INFP。

竞争分析:该考生分数超出一本线10分,有一定的竞争力。物化生组合专业选择范围广,可报考的院校和专业较多。但考生想选择计算机类专业,缩小了部分专业选择范围。同时,考生分数在中等水平,省内热门院校和专业的竞争较为激烈,要在该分数下录到一个满意的学校,对系统挑战大。

28.png


夸克、百度、腾讯三大平台实测横向对比



1、夸克高考:结构化逻辑强,但在复杂意图理解上仍显保守

夸克“高考AI深度搜索”明确考生的基本信息,给出需求画像,包括:成绩信息、专业偏好、地域限制、性格适配以及未来规划,然后根据具体的分数和预测位次,进行院校专业组推荐。

此外,该平台还按照考生性格特点,重点推荐了江苏大学物联网工程(联合培养)和淮阴工学院的数据科学与大数据技术专业。

其中,美中不足的是夸克“高考AI深度搜索”的内容尚未整合进考生的电子志愿表,且未标注录取概率。

28.png


夸克“高考AI深度搜索”实测结果



此外,在额外实测中,夸克面对复杂指令输入,例如地域偏好、性格特质、专业倾向,以及就业意向时,夸克的推荐偏向保守,并未能完全覆盖考生的个性化需求。

例如,输入如“计算机类+宿舍条件好+毕业就业”等指令,夸克缺乏进一步推理与拆解,仅能对单一要求产生响应。

其AI更侧重结构化搜索逻辑,在个性化推理与复合意图理解方面仍有进步空间。

29.jpg

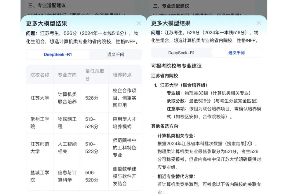
2、百度高考:支持多模型对比,但功能协调性不足

百度高考“AI聊志愿”根据分数定位与报考策略生成推荐方案,除重点冲刺院校和稳妥选择院校还准备了备选方案。但在文心大模型下,该系统并未生成匹配的院校专业志愿组。

210.jpg


百度高考“AI聊志愿”实测结果



在调用DeepSeek-R1模型和通义千问模型后,百度也为考生推荐了大致相同的院校专业志愿组。但同样的不足仍存在:无电子志愿表可供考生导入,且未标注录取概率。

而考生仅有在输入“模拟填报”指令时,该系统才可统合可筛选、“管理”的电子志愿表,无法满足考生的个性化需求。

211.jpg


百度高考“AI聊志愿”DeepSeek-R1模型和通义千问模型结果



在实测中,该平台也暴露出一些用户体验不足。由于多模型并行生成内容较多,但页面未有效整合分类,导致信息冗余且杂乱,增加了理解门槛。同时,该平台缺乏清晰的横向对比工具,考生难以快速评估多个志愿方案的优劣。

整体来看,百度高考在模型协同、数据整合方面具备潜力,但在交互设计和界面组织上仍需打磨。

3、腾讯AI高考通:对话式交互亮眼,配置能力仍需打磨

AI高考通结合录取概率推荐23个院校专业志愿组,其中可冲击的学校1个,较稳妥的学校7个,可保底的学校15个。

212.jpg


腾讯“AI高考通”实测结果



从实际测试情况来看,腾讯AI高考通的推荐结果未能充分响应考生提出的个性化要求,其对个性化需求的理解也不够精准。在“明确问题分析类型”的思路下,其也并未对考生的个性化要求提出适配的志愿组。

213.jpg
214.png

由于不同平台的操作流程和功能设置存在差异,实测结果仅能反映在特定条件下的单维度体验,无法涵盖所有可能的使用场景。

考生在实际使用时应根据自身需求和平台特点进行选择,并结合其他信息源做出综合判断。


考生们,不妨用AI

开启智能志愿填报之旅,

让科技助力,

选到适合自己的院校与专业,

奔赴精彩的大学生活!

来源:AI这么用、智东西、苏智院

下一篇 :   “十三太保”踢出70亿流量!数字化如何让“苏超”变全民狂欢?

苏ICP备18045703号

主办单位:伟德源自英国始于1946   地址:南京市江北新区星火路19号星智汇商务花园A1幢    邮编:210000

版权说明:Copyright © 2018-2025 伟德国际(bevictor·1946)源自英国|官方网站 All Rights Reserved.

伟德源自英国始于1946集团

主办单位:伟德源自英国始于1946

通信地址:南京市江北新区星火路19号星智汇商务花园A1幢 邮编:210000

版权说明:Copyright © 2018-2025 伟德国际(bevictor·1946)源自英国|官方网站 All Rights Reserved.

伟德源自英国始于1946