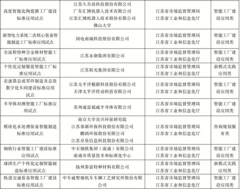
全国选出76个智能制造标准应用试点项目
智能制造如何推广标准化应用?近日,国家标准化管理委员会、工业和信息化部联合发布《关于下达第二批智能制造标准应用试点项目的通知》。经过企业申报、地方推荐、专家评审、社会公示等程序,遴选出76个智能制造标准应用试点项目。其中,江苏10个项目入选。
此次试点方向包括咨询规划服务类、智能工厂建设应用类、新模式实践应用类、新技术融合创新类、供应链协同应用类、系统集成服务类等类别。江苏入选项目中,智能工厂建设应用类最多、达8个,新模式实践应用类2个,咨询规划服务类1个。
据悉,此次试点项目时间截至2027年4月,期限2年。试点项目需承担单位明确责任分工,按照申报书考核指标及时间进度安排开展试点工作,国家标准化管理委员会和工业和信息化部将采取实地调研、专题座谈、现场会议等方式,指导推动各试点项目工作。
江苏省工信厅相关负责人表示,江苏将以国家智能制造标准应用试点项目建设为抓手,充分发挥标准支撑引领作用,引导制造业企业运用标准化方式组织生产、经营、管理和服务,推进新一代信息技术与先进制造业融合发展,形成一批标准化、高水平的系统解决方案,推动制造业向高端化、智能化、绿色化发展。

江苏10个项目入选

第二批智能制造标准应用试点项目名单(江苏)

主办单位:伟德源自英国始于1946 地址:南京市江北新区星火路19号星智汇商务花园A1幢 邮编:210000
版权说明:Copyright © 2018-2025 伟德国际(bevictor·1946)源自英国|官方网站 All Rights Reserved.
伟德源自英国始于1946集团
主办单位:伟德源自英国始于1946
通信地址:南京市江北新区星火路19号星智汇商务花园A1幢 邮编:210000
版权说明:Copyright © 2018-2025 伟德国际(bevictor·1946)源自英国|官方网站 All Rights Reserved.
伟德源自英国始于1946