新版《支付条例》修订要点解读
根据官方对修订背景的介绍,2025年6月1日生效的《保障中小企业款项支付条例》,本次修订着重解决三方面问题:
1.工作机制不健全,部门职责不明确,监督管理措施不完善;
2.相关主体支付责任不具体,保障措施不够有力;
3.部分制度措施比较原则,法律责任不够健全。
因此,本次修订是对旧版2020年版《保障中小企业款项支付条例》从细节到体系、从机制到职责的全方位调整。
具体到调整内容上来看,新版《支付条例》共计37条,较旧版《支付条例》条文数量增加8条,涉及各类修改合计约29处,仅有7个条文(旧版《支付条例》第1-3、8、17、27、28条)未作调整。
同时,新版《支付条例》新增章节划分,将条文划分为5个章节,分别是总则、款项支付规定、监督管理、法律责任及附则。
新版《条例》保障中小企业款项支付的权责体系
修订后《支付条例》新增第四条规定:
“保障中小企业款项支付工作,应当贯彻落实党和国家的路线方针政策、决策部署,坚持支付主体负责、行业规范自律、政府依法监管、社会协同监督的原则,依法防范和治理拖欠中小企业款项问题。”
根据这条新增规定可知,新版《支付条例》为了保障中小企业款项支付工作,对支付主体、行业协会、政府部门、社会其他主体均提出了相应要求,建立起了一套完整的权责体系。
这套体系下涉及的主体及责任内容较多,将有关内容图示如下:
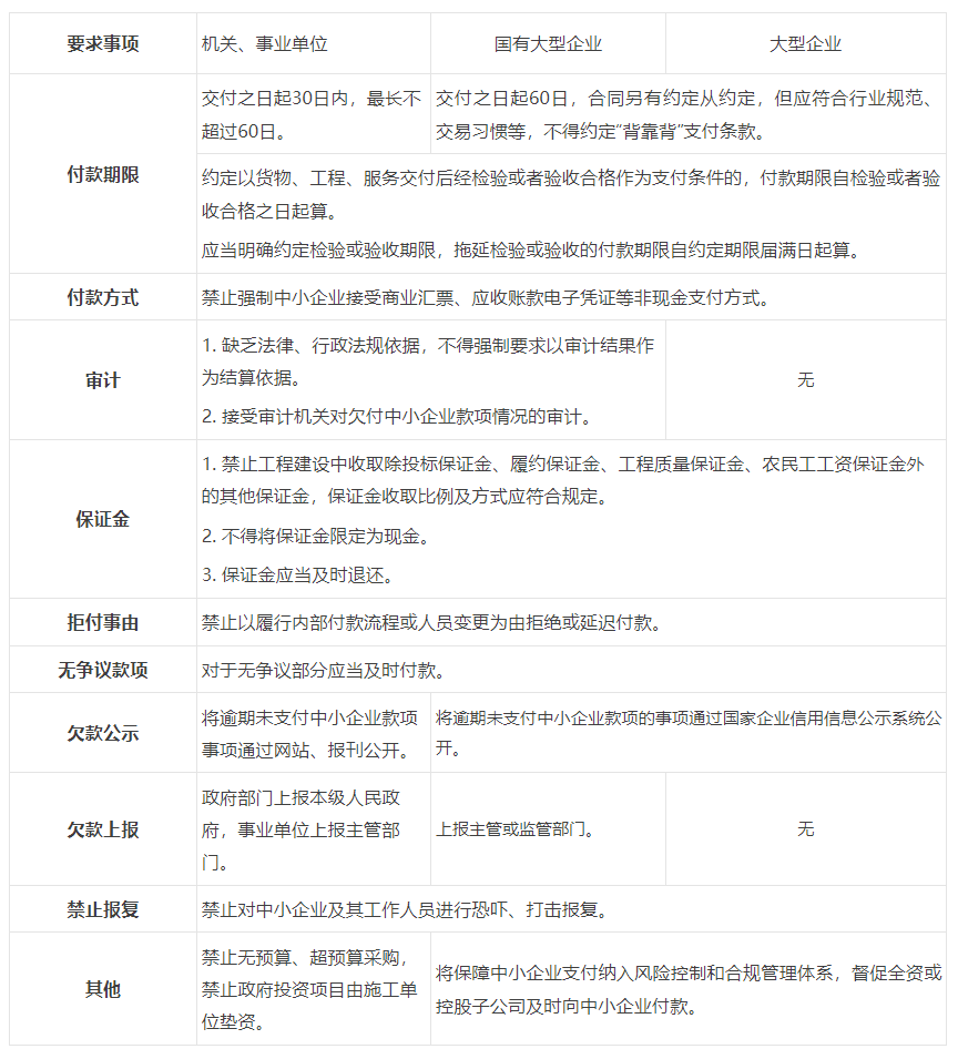
支付主体的支付要求与法律责任
如同上图所示,新版《支付条例》中对于支付主体向中小企业支付款项提出了众多要求,但对于不同支付主体的支付要求并不完全一致:

主办单位:伟德源自英国始于1946 地址:南京市江北新区星火路19号星智汇商务花园A1幢 邮编:210000
版权说明:Copyright © 2018-2025 伟德国际(bevictor·1946)源自英国|官方网站 All Rights Reserved.
伟德源自英国始于1946集团
主办单位:伟德源自英国始于1946
通信地址:南京市江北新区星火路19号星智汇商务花园A1幢 邮编:210000
版权说明:Copyright © 2018-2025 伟德国际(bevictor·1946)源自英国|官方网站 All Rights Reserved.
伟德源自英国始于1946