本次修订重点突出6个方面
《保障中小企业款项支付条例》自2020年9月1日起实施四年半,国务院今年3月进行修订并公布,修订后的《保障中小企业款项支付条例》将于2025年6月1日起施行。
新规聚焦市场实践中暴露的深层次问题,从源头预防、过程监管到事后救济形成闭环管理,本次修订重点突出6个方面,具体如下:
一是明确付款期限,严控拖延支付
第九条,机关、事业单位从中小企业采购货物、工程、服务,应当自货物、工程、服务交付之日起30日内支付款项;合同另有约定的,从其约定,但付款期限最长不得超过60日。

二是规范支付方式,禁止变相延长账期
第十一条,机关、事业单位和大型企业使用商业汇票、应收账款电子凭证等非现金支付方式支付中小企业款项的,应当在合同中作出明确、合理约定,不得强制中小企业接受商业汇票、应收账款电子凭证等非现金支付方式,不得利用商业汇票、应收账款电子凭证等非现金支付方式变相延长付款期限。
三是强化逾期责任,明确利息计算标准
迟延支付中小企业款项的,应当支付逾期利息。约定利率不得低于合同订立时“1年期贷款市场报价利率”;未约定的,按每日利率万分之五计息。
四是新增投诉与监管机制,维权更高效
国家将建立统一拖欠投诉平台,处理部门需在30日内反馈结果(最长不超90日)。
五是明确禁止“以审代付”,保障结算公平
不得强制要求以审计结果作为结算依据。若交易中存在部分争议,无争议部分仍需按时支付。
六是强化法律责任,加大处罚力度
大型企业应当将逾期尚未支付中小企业款项的合同数量、金额等信息纳入企业年度报告,依法通过国家企业信用信息公示系统向社会公示。未公示逾期信息或弄虚作假的,由市场监管部门处理;国企管理人员失职的,依法追责。

1.付款期限最长不得超过60日;
2.政府投资项目不得由施工单位垫资建设;
3.不得以第三方付款作为支付条件或者按第三方支付进度比例支付;
4.不得强制接受商业汇票、应收账款电子凭证,不得利用商业汇票、应收账款电子凭证等非现金支付方式变相延长付款期限;
5.不得以审计结果作为结算依据;
6.如拖延检验或验收,付款期限自约定的检验或者验收期限届满之日起算;
7.不得将保证金限定为现金;
8.不得以法人或负责人变更、履行内部付款流程,或以等待竣工验收备案、决算审计等为由,拒绝或者迟延支付;
9.中小企业以应收账款融资的,应当自中小企业提出确权请求之日起30日内确认债权债务关系。
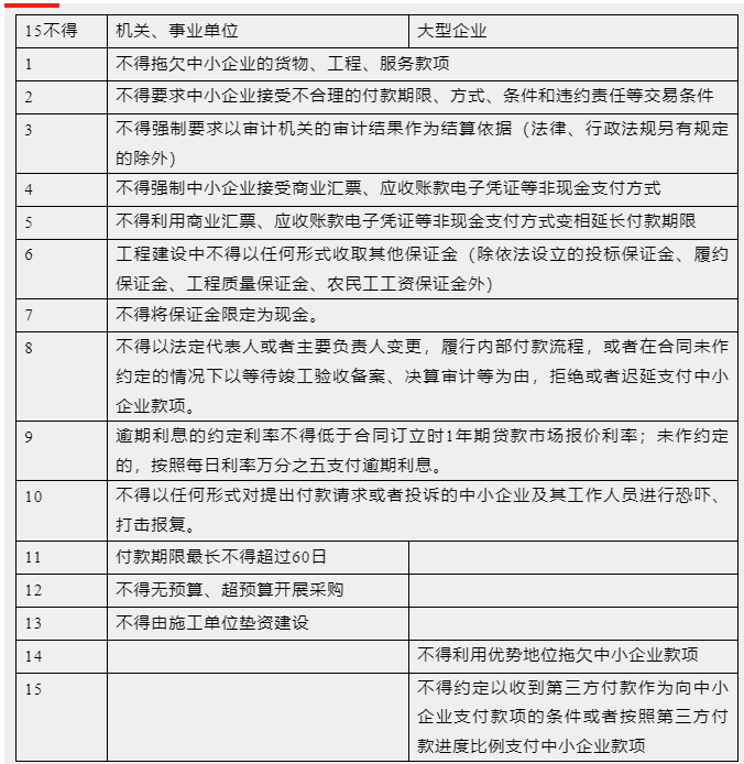
“15不得”和“18应当”
在合同审查、合规审查、争议解决环节,重点要关注支付规定的“15不得”和“18应当”。
15不得—— 18应当—— 中小企业要知道:监管部门及其职责—— 



主办单位:伟德源自英国始于1946 地址:南京市江北新区星火路19号星智汇商务花园A1幢 邮编:210000
版权说明:Copyright © 2018-2025 伟德国际(bevictor·1946)源自英国|官方网站 All Rights Reserved.
伟德源自英国始于1946集团
主办单位:伟德源自英国始于1946
通信地址:南京市江北新区星火路19号星智汇商务花园A1幢 邮编:210000
版权说明:Copyright © 2018-2025 伟德国际(bevictor·1946)源自英国|官方网站 All Rights Reserved.
伟德源自英国始于1946