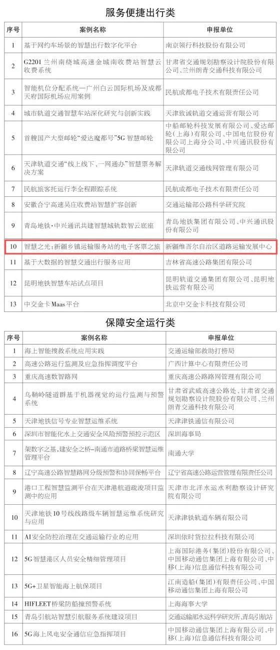
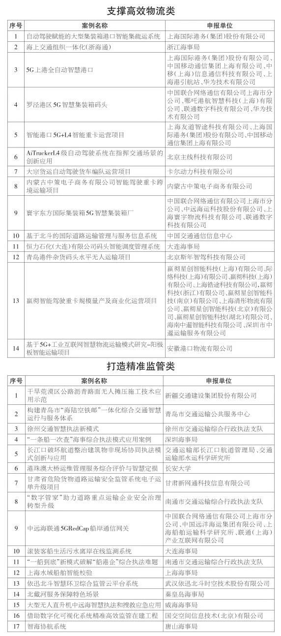
近日,首届智慧交通应用场景创新实践优秀案例征集活动初评会在北京举行。在进入初评的122个项目中,共有60个项目脱颖而出,进入到后续的终评角逐。60个项目中,分别为服务便捷出行类13个、支撑高效物流类14个、保障安全运行类16个、打造精准监管类17个。


延伸阅读——

近年来,市交通执法支队先后被省交通综合执法局表彰为“一体化+智慧执法+信用监管”江苏交通综合执法新模式建设成绩突出单位,智慧执法被评为2023年度数字徐州建设优秀实践成果。《基于多源数据的徐州市交通运输执法数字化监管系统》荣获全国数据要素×大赛江苏省分赛优胜奖,智慧执法新模式成功入选全国首届智慧交通应用。
以上案例,分别在“学习强国”平台、《中国交通报》《交通强国》《交通执法改革》《中国江苏网》等作专题报道。
来源:中国交通报电子报、徐州交通运输
主办单位:伟德源自英国始于1946 地址:南京市江北新区星火路19号星智汇商务花园A1幢 邮编:210000
版权说明:Copyright © 2018-2025 伟德国际(bevictor·1946)源自英国|官方网站 All Rights Reserved.
伟德源自英国始于1946集团
主办单位:伟德源自英国始于1946
通信地址:南京市江北新区星火路19号星智汇商务花园A1幢 邮编:210000
版权说明:Copyright © 2018-2025 伟德国际(bevictor·1946)源自英国|官方网站 All Rights Reserved.
伟德源自英国始于1946